
成功之道
兒童青少年腦科學與學習課題項目研究基地
兒童青少年腦科學與學習課題項目研究基地
4000-611-2986
-
心理咨詢師基礎培訓課程零基礎通關班招生簡章
00
成功之道
原人社部國家心理咨詢師統考專家團隊支持
中國科學院心理研究所頒發證書
成為心理咨詢師的必經之路:
隨著社會的變遷,大眾對心理健康問題越發重視,尋求心理服務的意識也越來越強。
心理服務的主要形式是心理咨詢,而心理咨詢是一種專業性非常強的職業,從業者須恪守職業倫理,具有扎實的心理學理論基礎,接受過系統的咨詢方法和技能訓練才可勝任。
熟知心理咨詢基礎理論知識,了解相關操作技能是在心理咨詢領域中成長、發展的前提條件。因此,我們需要先學習心理咨詢師基礎知識,打好基礎,為未來發展提供有力保障。
"3重保障”助力心理咨詢人才培養:
實力保障:成功之道與中國科學院心理研究所、中國心理學會、中國心理衛生協會及中國社會心理學會等學術支持單位,聯合多所高等院校及社會組織等一起開發、對接心理學培訓課程二十余項,培養心理學人才數十萬人,在心理學培訓領域深耕23年,已積累下豐富經驗。
專業保障: 我們擁有一支業內規模最大的、由海內外名校碩博精英組成的研發團隊,保障產品的專業性、實用性,且可為您提供更多深入學習資源,助力職業規劃發展,為專業護航。
系統保障: 我們的“心理咨詢師基礎培訓課程”, 基于且高于原有課綱體系,選擇我們不僅能學到心理咨詢基礎知識,掌握相關技能,還能了解到心理學實操應用技巧, 所學內容更加多樣、實用。同時,我們配套開設了多門演練工作坊、配有見習實習機會,并配有專業的心理咨詢督導、1V1心理咨詢職涯規劃等, 平臺課程有效期長達1年,另外再額外贈送2年,共計3年課程,反復鞏固學習, 助力早日成為一名合格的心理咨詢師。
選擇我們, 系統學習心理咨詢理論與技術,
幫自己看清人生與關系的真相!
課程特色:
零基礎入門 聚焦應考通關與賦能生活
四大模塊體系 集系統性、督導制、社群化于一體
系統性:
國家教材編委領銜專家團系統精修
理論知識、操作技能、咨詢觀摩,循序漸進夯實基礎。
獨孤9劍—9大助考利器為通關保駕護航
含考前提分密訓、專研應考刷題小程序、模擬試卷等助考利器。
12門心理技能應用攻略寶典, 讓你成為生活中的心理達人。
督導制:
國考考輔專家串講指導,將知識化繁為簡, 帶你跟上備考步伐。
專屬班主任7*12小時服務,全程督學, 科學引導學習進度。
社群化:
優質學習社群助學,學習經驗分享, 增進學習動力。
S E C教學管理模式:
即集系統性(S)、督學制(E)、社群化(C)于一體。
該模式是成功之道基于23年心理學培訓經驗總結而得,得到業內人士普遍認可與好評。
經實踐驗證, 該模式更加適合心理學入門學習及工作者職業成長。
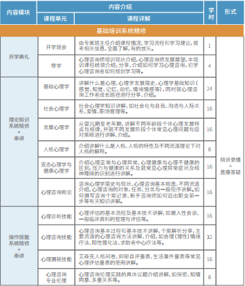
課程設置:
519學時,基礎培訓系統精修 + 無憂助攻備考 + 心理技能應用 + 優享服務




專屬增值福利:

適合人群:

教育工作者:
幫助心理健康老師、教導員、班主任、任課教師等工作者了解學生的心理規律,深入學生內心,盡早發現學生常見問題,運用更有效的方式幫助學生獲得學業發展和心理成長。
醫務工作者:
幫助醫療系統的醫護人員、管理人員了解病患和家屬的心理特點,選擇合適的方式與病患溝通,降低醫患間的誤會矛盾,減少惡性事件的發生。
社會工作及企事業單位工作者
幫助民政、婦聯、社區、企事業單位工作人員等,深入理解不同群體的人格特點,善于識人用人,并更好的進行溝通疏導、關系協調和情緒管理,看清事件背后的真相,降低危機隱患。
心理咨詢師:
為心理學0基礎人士入門學習搭建系統的專業學習框架,培養完整的職業發展路徑和個人成長理念,循序漸進,讓愛好成為終身事業。
心理學愛好者:
學習用心理學的思維看待問題和解決問題,將科學的心理學知識和心理咨詢的技術方法應用在工作生活中,幫助親友獲得心靈成長。
個人成長者:
深入認識和理解自我,處理生活中的繁雜情緒,提升自我認同感;找到更好的處理親子關系、情感家庭問題和職場人際關系的方式,看清關系背后的真相。
報考條件:
1、各科單元作業成績達70分以上方可報考
(其中,最后一科《觀摩演練》課程,因系老師隨堂打分,60分以上即可)。
2、考生須符合以下報考條件之一:
1)具有大專以上學歷;
2)具有心理學、醫學、教育學初級以上職稱;
3)大?;虮究飘厴I前一年的在校學生,具有學生證或可出具在校證明。
1、綜合考試費(400元)
2、考試通過者的證書費(60元)
3、考試未通過,3年內可重考,重考費100元。
4、不參加考試者退回相應費用,考試未通過者退回證書費。
注:對有意愿學習心理咨詢基礎知識和技能的心理學愛好者,本基礎培訓無報名條件限制。
如要參加考核,取得《心理咨詢師基礎培訓合格證書》需滿足以上報考要求。
考試費用:
1、綜合考試費(400元)
2、考試通過者的證書費(60元)
3、考試未通過,3年內可重考,重考費100元。
4、不參加考試者退回相應費用,考試未通過者退回證書費。
注:在線考試考生,考試平臺使用費30元/人
考試時間:
綜合考試采用全國統一考試方式。
每年安排兩次考試,分別在五月和十一月的第三個周六上9:00-11:30。
考試地點:
滿60人以上方能設立考點,
不滿60人需轉到臨近考點或延遲到下次考試。
題目形式:
考試采取閉卷答題卡答題方式,在全國范圍同一時間內舉行。
題目分值:
單選題共250題,每題0.3分,共計75分;
多選題共50題,每題0.5分,共計25分。
合格標準:
全部滿分100分,60分以上為合格
課程證書:
按要求完成培訓學習并通過考試者,
可獲得由中國科學院心理研究所頒發的《心理咨詢師基礎培訓合格證書》


評論0
“無需登錄,可直接評論...”